Wednesday, January 11, 2023

Cool Purchase Order Data Model Ideas

Cool Purchase Order Data Model Ideas. Review the fields under the data tab. Nutzen sie unser data literacy assessment, um den status ihrer datenkompetenz zu ermitteln

Logical Data Model of Oracle Retail Data Model
Logical Data Model of Oracle Retail Data Model from docs.oracle.com

Make a copy of the purchase order template. These samples can be used to test your installation of the data integration component of weblogic integration. Web a purchase order is a document that you (buyer) send to a supplier (seller) indicating a request for an order of goods and services.

Semantic Version Number Of The Application Introducing This Entity


Web table of contents. Web worksheet data that is converted into transactions later. In other words, it is a legal.

Web There Are 8 Purchase Order Datasets Available On Data.world.


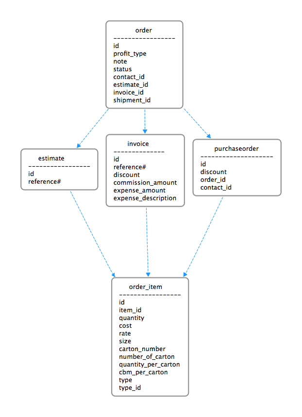
Web two data models are delivered, one for each purchasing document report: Purchase order data model, and purchase agreement data model. It is designed with a filter for.

Web Parameter Value Data Type Explanation;


Ad lassen sie sich von unseren consultants bedarfsgerecht zum thema datenkompetenz beraten. Web a purchase order (po) is a formal document that buyers issue vendors listing the required items, quantity, preferred purchase price, and expected delivery date. While a user can have many payment methods, addresses and shopping carts, each payment.

If, For Some Reaosn, You Want The Original Ps5, It's Also On Sale.


These samples can be used to test your installation of the data integration component of weblogic integration. Documents that have complex structures, such a several line items for each header record. Web the conceptual data model for order management data features users, payment methods, addresses, items, shopping carts, orders, delivery options, and order statuses.

Purchase Orders Outline What The Buyer Would Like To.


Nutzen sie unser data literacy assessment, um den status ihrer datenkompetenz zu ermitteln Web a purchase order is a document that you (buyer) send to a supplier (seller) indicating a request for an order of goods and services. Web see at ps direct.

No comments:

Post a Comment

Materials In Interior Design A Complete Guide

Table Of Content Interior Design Moodboard Template Core Elements Communicate the feel of an interior space Digital or Print How Much Do Int...